ONTARIO WILDLIFE RESCUE

 
 

A charity that connects members of the public when they have found a wild animal in distress to the authorized wildlife rehabilitators that can help them.

 
View Prototype

Project Overview


 
 

About Ontario Wildlife Rescue

Ontario Wildlife Rescue is a charity dedicated to connecting members of the public who have come across a sick, injured or orphaned wild animal with the appropriate wildlife centre or rehabilitator that can help.  While it does not take in animals itself, its website serves as a portal for the public to access all of the authorized wildlife rehabilitators in Ontario and as a means to help raise money for wildlife rescue centres across Ontario who receive no government funding and must rely on donations from the public.  

Ontario Wildlife Rescue Project Goals & Requirements

In recent years, urban sprawl has been negatively impacting Ontario's wildlife and traffic to ontariowildliferescue.ca has been steadily increasing.  Despite the information and directions provided on the website, many calls from the public still come in directly to Ontario Wildlife Rescue requiring redirection by phone to the appropriate wildlife rescue centre.  To minimize resources required to answer calls, Ontario Wildlife Rescue would like to improve the effectiveness of their website by leading the public to contact the wildlife centres/rehabilitators directly.

Additionally, the project will include updating the website with a responsive design, new branding, and the creation of a logo.

Design Requirements

/ New modernized responsive website

/ New branding & logo

Role

Research, design, branding, prototyping & testing

 

 

 

1/  Research

Featured: Secondary Research | Primary Research


 
 

Secondary Research

I conducted secondary research to gain an understanding of wildlife rescue in Ontario with the goals of identifying the most common animals requiring rescue, how the pipeline works for wildlife rescue, and what help is available for members of the public seeking assistance with distressed wildlife.

 
 
 
 

I completed a competitive analysis to identify other organizations offering similar services; and to understand the approach, strengths, and weaknesses of other wildlife rescue organizations within and outside of Ontario, as well as municipal animal control centres, and humane societies.

 
 
 

Primary Research

I conducted an interview with a subject matter expert/key stakeholder to gain insight into the world of wildlife rescue in Ontario.  I wanted to understand the challenges that Ontariowildliferescue.ca faces, as well as the challenges that wildlife rehabilitators face in Ontario.

I then conducted user interviews with participants of varying ages, who all had either previously had an experience with a wild animal in distress or who would feel compelled to help a wild animal in distress if the situation were to arise.  I sought to understand their behaviours, frustrations, and motivation in helping wild animals; to understand their wants and needs; and to identify patterns in these in order to inform my design process.

 
 
 

Adding a Feature

User interviews revealed that communication was a key opportunity to keep the public connected with both the wild animal they helped rescue and the wildlife centres/rehabilitators that took the animal in - this being mutually beneficial for the user by fulfilling an emotional need, and for the wildlife centre/rehabilitator in increasing their funding by inspiring donations through a user’s continued connection to their rescued wild animal.  

To facilitate ongoing, but efficient communication between the member of the public and the wildlife centre/rehabilitator, I designed an additional feature for the website: The Animal Tracker.

 
 

2/  Define

Featured: User Persona | Site Map | User Flows


 
 

User Persona

I developed the user persona Sandra based on patterns I had identified through my user research.  Sandra is a mom and animal-lover who often comes across wildlife in her neighbourhood.  Understanding Sandra allowed me to develop a deeper understanding of the user’s needs and who I was designing for.

 
 
 

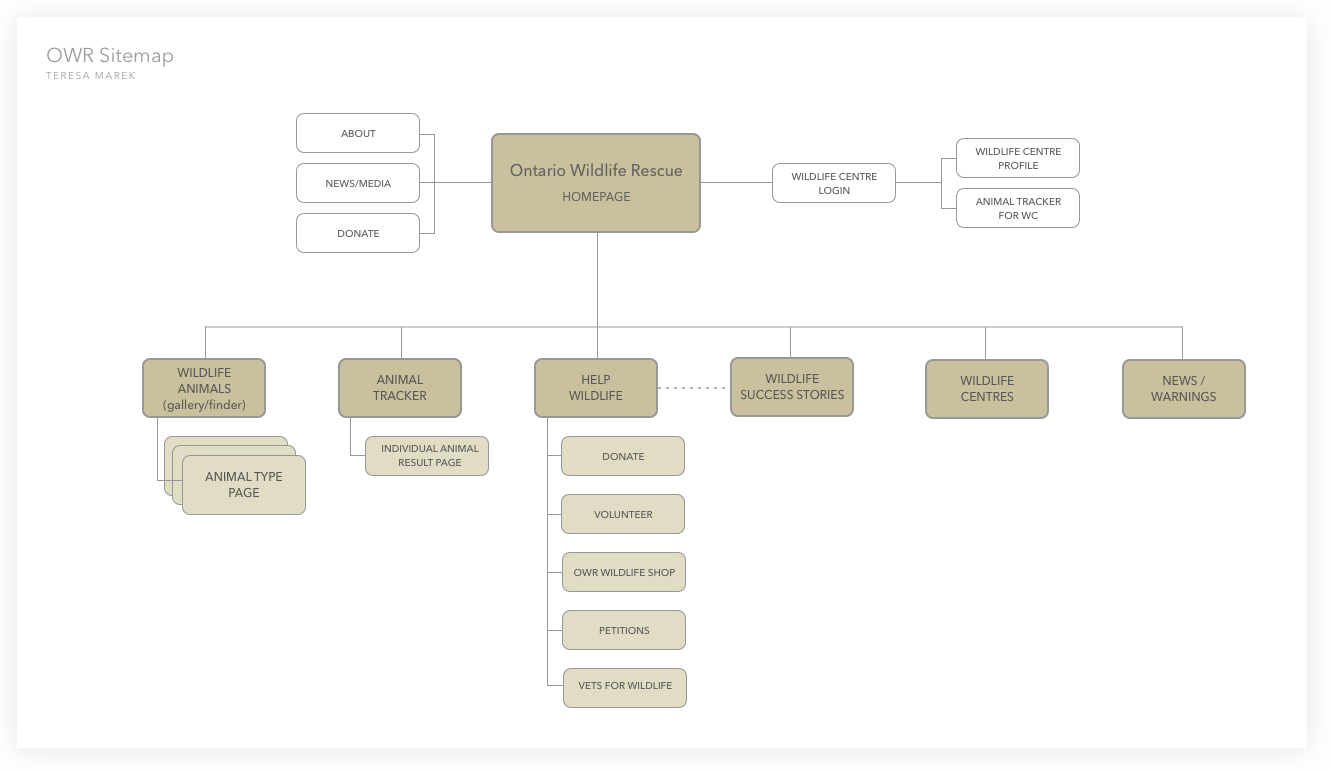
Sitemap

I developed a sitemap to plan and visually present the hierarchy and organization of information within the site.  I kept to a fairly flat hierarchy with six main sections to give quick access to a wild animal gallery, wildlife centres, how to help wildlife, current news, animal rescue success stories, and the animal tracker feature.  Also accessible from the homepage are the pages specific to Ontario Wildlife Rescue and a logged-in section specific to wildlife rehabilitators.  

 
 
 

User Flows

I mapped out the common user flows:  Arriving to the website via a Google search to find help for a distressed wild animal; later following up on an animal's progress after it has been transferred into care; and coming to the site via a link to donate after being inspired by a success story video shown on facebook.

 

3/  Interaction Design

Featured: Low-Fidelity Sketched Wireframes 


 
 

Low-Fidelity Sketched Wireframes

I took to sketching to explore preliminary concepts for the landing page, varying the organization of content while ensuring the inclusion of the key components identified as priorities through my research and by the key stakeholder.

 
 

4/  User Interface Design

Featured: Brand Logo | Brand Style Tile | Responsive UI Designs


 
 

Brand Logo

Ontario Wildlife Rescue did not previously have a logo so I created one using the Eastern White Pine and the silhouettes of Ontario wild animals to represent Ontario, wildlife, nature, and the concept of connection.

 
 
 

Brand Style Tile

With the goal of achieving a memorable site that users would remember to return to, I focused on creating a modern look balanced by a more traditional depiction of the animals to show appreciation of Ontario's wild animals. I developed a brand style tile for Ontario Wildlife Rescue that included the logo design, typography, colour palette, and animal illustrations that I had created for the project.

 
 
 

Responsive UI Designs

Working from the style tile, I created responsive designs that factored in the use of varying devices and orientations.  Shown here are the homepage, an individual animal type page (in this case, for raccoons) before input, and the Animal Tracker page before input.

 

5/  Test & Iterate

Featured: Prototype | Affinity Map


 
 

Prototype

I created a high-fidelity, limited functionality prototype using Invision that included the actions required to complete the tasks set out for user testing: To locate a wildlife centre/rehabilitator for an injured adult raccoon; and later, to return to the site to follow up on the animal's progress since being transferred to the wildlife centre/rehabilitator; and to sponsor the animal by donating to its care. 

View Prototype
 

Next Steps / REFLECTION


 
 

With iterations completed on the existing pages in the prototype, next steps would include building out the other animal type pages and the remaining sections of the website: Wild Animal Gallery, Wildlife Centres, How to Help Wildlife, Current News, Success Stories, the pages specific to Ontario Wildlife Rescue (About, News/Media, and Donate), and the logged-in section specific to wildlife rehabilitators.

Being an animal-lover, it was exciting to work on a project for a cause that I personally connect with. It was also exciting and satisfying to be able to identify through research and user interviews that there were real opportunities to not just to improve the effectiveness of the site, but to be able to come up with a solution that would truly benefit Ontario’s wildlife and those that care about them - through establishing and maintaining a channel for ongoing communication between the rehabilitators and the public, encouraging connection and financial support through that connection.

 
 
 
tm_OWR_Mockups_iPhone.png